中国光大银行北京分行2024年 春季校园招聘启事
中国光大银行北京分行2024年 春季校园招聘启事
招聘公告详情
中国光大银行北京分行2024年
春季校园招聘启事
一、北京分行简介
中国光大银行北京分行是中国光大银行辖属一级分行,成立于1994年10月,经过多年的不懈努力,北京分行主要经营指标稳居光大银行系统前列,在北京同业中位列前茅。
北京分行坚持以习近平新时代中国特色社会主义思想为指导,全面贯彻落实党的二十大精神,坚持党的全面领导,按照中国光大集团、中国光大银行的工作部署,坚守金融工作的政治性、人民性,坚定不移走中国特色金融发展之路,坚持稳中求进总基调,贯彻新发展理念,聚焦主业推动发展,忠诚践行央企使命,以新担当新作为推动“一流财富管理银行”高质量发展,为实体经济发展、人民大众生活提供优质高效的金融服务。
二、招聘岗位
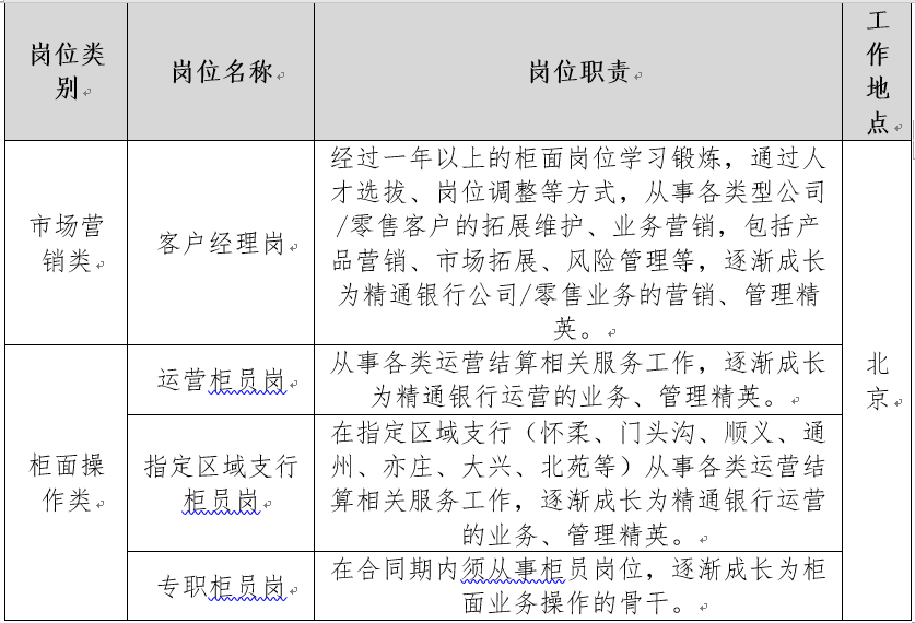
春季校园招聘岗位分为市场营销类、柜面操作类共两大类岗位。岗位说明如下:

三、招聘条件
(一)具有良好的政治素质和道德品行,坚持党的领导,拥护国家大政方针;深刻领悟“两个确立”的决定性意义,自觉增强“四个意识”,坚定“四个自信”,做到“两个维护”。
(二)具有良好的职业素养和团结协作精神,认同我行企业文化和价值观,认可我行规章制度。
(三)爱岗敬业,诚实守信,德才兼备,廉洁自律,责任心强,身体健康。
(四)符合我行岗位胜任能力要求,具备相应岗位的任职资格和能力要求,具有较强的风险合规意识。
(五)符合我行员工行为管理相关要求,符合我行任职回避和招录回避相关制度要求。
(六)无违法犯罪记录,无其他不符合我行录用标准的情形。
(七)大学本科及以上学历(以招聘岗位最终要求为准),其中:
1.国内院校应届毕业生:纳入国家统一招生计划(不含委培生和定向生),毕业时间在2023年1月1日至2024年7月31日之间,并于2024年7月31日前取得毕业证、学位证原版证件。
2.海外院校应届毕业生:毕业时间在2023年1月1日至2024年7月31日之间,并于2024年7月31日前取得毕业证或教育部留学服务中心出具的《教育部学历学位认证》原版证件。
3.不限专业,金融科技类专业学生优先。
注:对于专职柜员岗,要求如下:
(1)身体健康,品行端正,无违法违纪记录;
(2)经济、管理及其他相关专业,大学本科(含)以上学历;
(3)年龄在26周岁(含)以下;
(4)符合我行柜员岗位核心胜任能力要求,并具备相关的任职资格。
(八)对退役军人等在同等条件下优先录取;按照“四个不摘”政策要求,针对国家已脱贫县生源,同等条件下优先考虑。
(九)应聘者须为最高学历后初次就业,未与其他单位建立劳动关系,未派遣,未参加社会保险。
(十)无经商办企业或在工商企业兼职的情形。
四、招聘流程
序号 |
阶段 |
时间安排 |
1 |
网上报名 |
2024年4月 |
2 |
简历筛选 |
2024年4月 |
3 |
在线测评 |
2024年5月上旬 |
4 |
笔试 |
2024年5月上旬 |
5 |
一轮/多轮面试 |
2024年5月中下旬 |
6 |
签约 |
2024年6月 |
7 |
体检 |
2024年6月 |
8 |
入职 |
2024年7月 |
(以上时间安排为拟定时间,如有调整另行通知)
五、简历投递方式
简历投递截止时间:2024年4月23日
简历投递地址:http://campus.51job.com/cebbank/hbh/index.html
六、其他事项
(一)应聘者应对填报信息和提供材料的真实性负责,如与事实不符,我行有权取消其考试和录用资格。
(二)在各招聘环节中,我行会及时通知进入下一环节的应聘者;对未能进入下一环节的应聘者,我行不再发布通知。
(三)我行未成立或委托成立任何考试辅导培训班,招聘过程未涉及任何收费项目。
(四)应聘者务必保证提交的联系方式正确无误,并保证通讯畅通。